
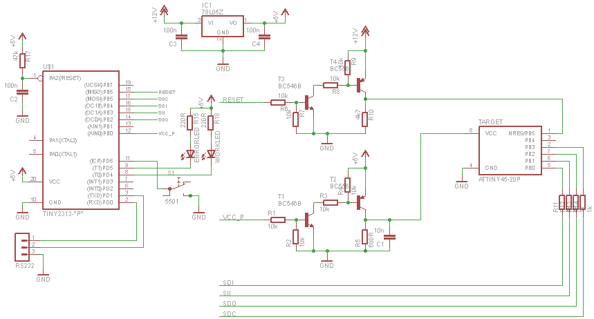
Die Bedienung kann via serielle Schnittstelle oder einem Taster erfolgen. Ach ja, beim Tiny15 muss SDC auf Pin 3 anstatt Pin 2 wie beim Tiny45
Funktionsweise:
- Schaltung unter Spannung setzen.
- Zu flashenden Chip einsetzen.
- Taster drücken oder Leertaste
- Signature wird ausgelesen
- Vergleich mit gespeicherten Daten
- Wenn der Chip gespeichert ist, werden die Fuses geflasht und der Chip gelöscht.
- Dann werden die Fuses verglichen ob es funktioniert hat.
- Wenn alles erfolgreich war blinkt die Work-LED
- Ist ein Fehler aufgetreten, also wenn der Chip nicht gefunden wurde oder das Flashen war nicht erfolgreich, blinkt die Error-LED.
- Mit dem erneuten Drücken des Tasters oder Leertaste beginnt das Programm von vorn.
- Die Serielle Schnittstelle dient als Tasterersatz mit Leertaste und zur LOG-Ausgabe
Sourcen und Plan
